Четверг, 04.12.2025, 04:37

Приветствуем вас Гость

ИНФО ДХО

Категории раздела
Автоэлектрика, электроника, схемы, описания [56]
Дневные ходовые огни DRL [37]
Классика ВАЗ [1]
Поиск
Вход на сайт
Календарь
«  Декабрь 2025  »
Пн Вт Ср Чт Пт Сб Вс
1234567
891011121314
15161718192021
22232425262728
293031
Архив записей
Наш опрос
Дневные ходовые огни на вашем авто...
Всего ответов: 135
Мини-чат
Друзья сайта

« 1 2 3 4 »

Вы вышли с работы и завели машину. Отпустили ручник и поехали  - зажглись, согласно последним поправкам к ПДД,  ... Читать дальше »
Категория: Автоэлектрика, электроника, схемы, описания | Просмотров: 3521 | Добавил: Sergo | Дата: 17.09.2011


Контроллер LC-7 берет на себя управление габаритным и ближним светом, пользуясь информацией о внешней освещенности, о скорости автомобиля, о напряжении в борт.сети, о состоянии двигателя. Настройки контроллера LC-7 можно изменят ... Читать дальше »
Категория: Автоэлектрика, электроника, схемы, описания | Просмотров: 2514 | Добавил: Sergo | Дата: 12.09.2011

Назначение девайса - автоматическое включение ближнего света и габаритов при включенном зажигании, а при выключении зажигания свет и габариты гаснут. Если потянуть ручник то ближний гаснет, а габариты остаются гореть, при работающем двигателе.
Категория: Автоэлектрика, электроника, схемы, описания | Просмотров: 15276 | Добавил: Sergo | Дата: 07.08.2011


Прибор предназначен для автомобилей с бортовым напряжением 12В и прямой полярностью (не подходит для японских автомобилей).
Устройство автоматически включает и выключает ближний свет ф ... Читать дальше »
Категория: Автоэлектрика, электроника, схемы, описания | Просмотров: 9347 | Добавил: Sergo | Дата: 11.07.2011


Реле автоматического включения света  ... Читать дальше »
Категория: Автоэлектрика, электроника, схемы, описания | Просмотров: 6676 | Добавил: Sergo | Дата: 30.05.2011


Cхема на трёх релюхах, без излишней электроники.
Первая релюха нужна для отключения сх ... Читать дальше »
Категория: Автоэлектрика, электроника, схемы, описания | Просмотров: 14290 | Добавил: BSN | Дата: 05.04.2011


Пацаны, я это сам придумал, с подачи камарадоса Михайлы, уж вы при перепечатке схемы или статьи полностью ставьте активную индексируемую ссылку на сюда, ага? Читать ТУТ
Категория: Автоэлектрика, электроника, схемы, описания | Просмотров: 4739 | Добавил: Sergo | Дата: 30.03.2011


Галогенные же лампы живут ровно столько, сколько им отмерено, без чудес. Очень важно для срока службы ламп накаливания постоянство напряжения. Превышение напряжения на 4% может снизить срок ее службы на 40%. Эта зависимость работает и обратн ... Читать дальше »
Категория: Автоэлектрика, электроника, схемы, описания | Просмотров: 3542 | Добавил: Sergo | Дата: 15.03.2011


Рассуждаем логически: 
Категория: Автоэлектрика, электроника, схемы, описания | Просмотров: 3515 | Добавил: Sergo | Дата: 13.03.2011


Видели на современных джипах лексус, бмв, мерс - с пуском двигателя лампы дальнего света зажигаются в полнакала? Считаю это правильным и удобным - хорошо идентифицирует авто на дороге, т.к. дальний светит в горизонт, а не в землю как ближний, при этом дальний свет в полнакала не слепит так как ... Читать дальше »
Категория: Автоэлектрика, электроника, схемы, описания | Просмотров: 5980 | Добавил: Sergo | Дата: 11.03.2011


Не каждому по силам собрать устройство на микроконтроллере, особенно в сложном конструктиве, а кому-то просто лень.
... Читать дальше »
Категория: Автоэлектрика, электроника, схемы, описания | Просмотров: 5824 | Добавил: Sergo | Дата: 11.03.2011


Kонтроллер ламп дневного движения (Dayling Running Light - DRL) предназначен для автоматического включения ламп в передних фарах автомобиля при его движении. Описание режима работы ла ... Читать дальше »
Категория: Автоэлектрика, электроника, схемы, описания | Просмотров: 3836 | Добавил: Sergo | Дата: 11.03.2011


Реализавал себе «Скандинавский свет» всего нескольких деталях, два резистора, транзистор и реле, ну еще две (можно не ставить) выключатель и светодиод, что бы днем было видно что свет включен и если понадобится ехать днем без света.
Условия автоматического зажигания света: двигатель работает, ручной тормоз отпущен (движение) включатель замкнут. Т.е. на Кл.1 подан + зам ... Читать дальше »
Категория: Автоэлектрика, электроника, схемы, описания | Просмотров: 6032 | Добавил: Sergo | Дата: 08.03.2011


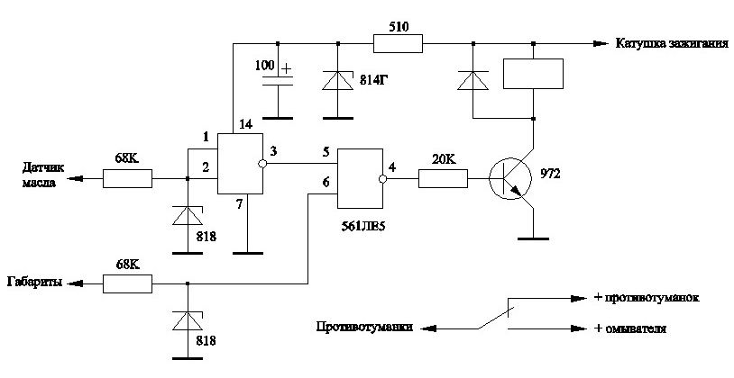
ВАЗ 21074, когда ставил противотуманки - подключил их параллельно задним противотуманкам. Теперь необходимо ездить днём с ближним свето ... Читать дальше »
Категория: Автоэлектрика, электроника, схемы, описания | Просмотров: 2515 | Добавил: Sergo | Дата: 05.03.2011

© 2025 |